Gå til innhold
Om NILU
Kontakt oss
Ansatte
Jobb og karriere
EN
Søk etter:
Søk
Forskning
Lab og analyse
Prosjekter
Hjem
Om NILU
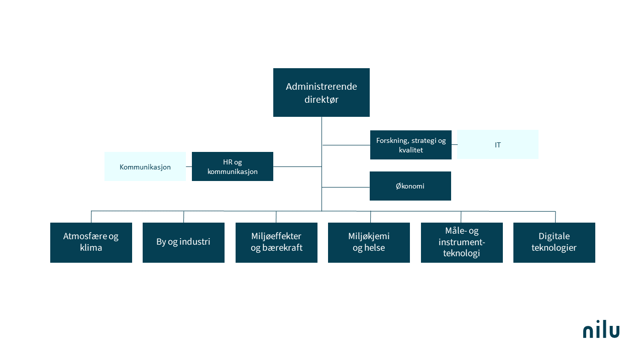
NILUs organisasjonskart
NILUs organisasjonskart
Hjem
Forskning
Atmosfære og klima
Urban luftkvalitet
Miljøgifter
Miljø og helse
Bærekraftige miljø- og klimaløsninger
Digitalisering
Miljøovervåkning
Lab- og analysetjenester
Kjemiske analyser
Miljøkjemisk kildesporing (environmental forensics)
Toksisitetstesting
NILUs helseeffektlaboratorium
Prosjekter
Om NILU
NILUs styre
NILUs ledelse
NILUs organisasjonskart
Vedtekter
Sertifisering og akkreditering
Etiske retningslinjer
NILUs arbeid for likestilling og mot diskriminering
Personvernerklæring for NILU
NILUs redegjørelse i forbindelse med Åpenhetsloven
Årsrapporter
Logoer til nedlasting
Åpne data
Innovation nilu as
NILU Klimat- och miljöinstitutet, Göteborg
Kontakt NILU
Ansatte
Jobb og karriere
Hva vi kan tilby
Student
Jobbsøker
Ledige stillinger